智能纤维技术的发展为功能纺织品、医疗健康、复合材料和智能可穿戴等领域带来了新的机遇。纤维材料改性国家重点实验室(william威廉中文官网)的先进功能材料课题组提出了“多材料-多界面-多功能”的智能纤维设计思路,在单根纤维(器件)中,同时实现多种光、力、磁、电学功能。2024年以来成果已发表在Science、Matter、Device、Science Advances、Nature Communications(3篇)、Advanced Materials(2篇)、ACS Nano(2篇)等期刊。近日,团队联合上海交通大学医公司附属第六人民医院、同济医院、上海工程技术大学、同济大学附属养志康复医院等单位专家合作探索了智能纤维在组织工程和再生医学中的应用潜力,开发了一种可吸收、自放电的新型手术缝合线,相关研究成果以《A bioabsorbable mechanoelectric fiber as electrical stimulation suture》为题发表在Nature Communications。william威廉中文官网纤维材料改性国家重点实验室、william威廉中文官网博士生孙周权为第一作者,上海交通大学医公司博士生金越凡为共同第一作者,william威廉中文官网王宏志教授、侯成义研究员和上海交通大学医公司附属第六人民医院王慧教授、李林鹏老师为共同通讯作者。

(论文发表网页)
这种体内可吸收、自发电进行生物电刺激的新型手术缝线(BioES-suture)由生物相容的聚合物与金属材料通过多层同轴结构构成,不仅具备超越商用缝线的力学性能、在体内可安全降解和吸收,此外,该缝线在缝合部位微小的肌肉收缩-舒张过程中可产生伏级的生物电刺激,用于强化创面处内源性电场,从而实现了加速伤口愈合、降低感染风险的作用。这项工作展示了智能纤维在生物医学领域的应用潜力。

(BioES-suture治疗术后切口的理念及纤维材料设计)

(BioES-suture在体内体外的发电特性)
该研究中,首先验证了BioES-suture在液体环境中的发电能力,证实了其体内植入的可行性。通过聚合物材料与纤维微观结构设计,使其在机电转换过程中产生负电位刺激,有利于促进细胞基因表达。COMSOL模拟也进一步揭示了BioES-suture在缝合区域内沿创面方向可产生大于100 mV/mm的电场强度,足以对创面施加稳定有效的电刺激。
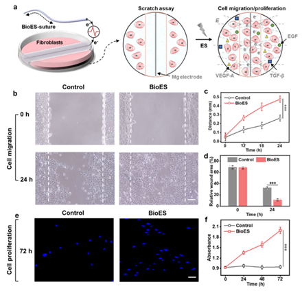
细胞实验结果表明,在电刺激组中,NIH 3T3细胞可在24 h内实现高效迁移,明显快于对照组。定量分析也证实,暴露于电刺激的细胞表现出更高的迁移率。孵育72h后,电刺激组的Ki67阳性细胞比例和相对荧光强度均显著高于对照组。这表明BioES-suture提供的电刺激增强了细胞增殖和迁移,从而有望促进伤口愈合。

(BioES-suture提供的电刺激对成纤维细胞行为的影响)

(BioES-suture在体内加速伤口愈合的验证)
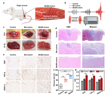
动物实验结果表明,BioES-suture缝合的伤口处组织再生明显加快,肌肉组织也未显示出明显的纤维化,证实了BioES-suture在促进急性创面组织再生和修复方面的有效性。通过对促进愈合的相关生长因子和信号通路的分析,进一步阐述了其中的机制:首先,BioES-suture沿内源性电场方向产生外加电场进行电刺激,增强了三种生长因子在创面部位的分泌;其次,电刺激下生长因子的表达增强,上调PI3K/Akt/mTOR和MAPK信号通路,从而促进细胞迁移、增殖和ECM沉积,加速伤口愈合。同时,大鼠感染伤口模型验证了BioES-suture潜在的抗菌性能,这表明BioES-suture电刺激可能通过促进免疫细胞(如巨噬细胞和淋巴细胞)向感染部位聚集,从而改善局部免疫反应或直接抑制细菌的生长,改善创面微环境,促进愈合,减少感染的发生,从而降低术后感染风险。

(BioES-suture加速伤口愈合机制和抗感染效果)
该研究已经进入临床试验阶段,未来,团队将继续联合开发更先进的诊疗一体化智能缝合线,为智慧医疗提供新的解决方案,并进一步拓展智能纤维的应用领域。
文章链接:https://www.nature.com/articles/s41467-024-52354-x
英国《卫报》(The Guardian)报道:https://www.theguardian.com/science/2024/oct/08/scientists-surgical-stitch-sutures-electrically-stimulate-wound-aid-healing
美国电气电子工程师学会旗舰杂志《IEEE Spectrum》报道:https://spectrum.ieee.org/electroceuticals
英国物理学会科学新闻媒体《物理世界》(Physics World)报道:https://physicsworld.com/a/electrical-sutures-accelerate-wound-healing/